検索
登録
ログイン
お問い合わせカート (
0
)
繁體中文
English
日本語
お問い合わせカート
登録
ログイン
TCY Springs について
会社概要
プロダクションアプリケーション
サービスアイテム
仕事の写真
関連する証明書
スプリング生産プロセス
スプリング製品
圧縮コイルバネ
角ばね(圧縮ばね)
重ばね(圧縮ばね)
タワースプリング(圧縮ばね)
ミニチュアスプリング(圧縮ばね)
オリーブスプリング(圧縮ばね)
直円筒ばね(圧縮ばね)
ねじりコイルバネ/トーションバネ
シングルトーションスプリング(シングルトーションスプリング)
シングルトーションスプリング(シングルトーションスプリング)
エナメル線ねじりばね
ダブルトーションスプリング(ダブルトーションスプリング)
引張りコイルバネ
ハーフラウンドフックテンションスプリング
イギリスのフックテンションスプリング
サイドフックテンションスプリング
回転可動フックテンションスプリング(万能フック)
ジャーマンフックスプリング
特殊引張ばね
コイルドウェーブススプリング
ラジアルスプリング / オイルシール
環状オイルシールスプリング
アウターサポートタイプオイルシールスプリング
特殊形状ばね / 特殊ばね
平線ばね / 軸ばね / 板ばね
ボルテックススプリング
シートスプリング
フラットワイヤーバックル
フラットワイヤー圧縮スプリング
ボルテックススプリング
特殊形状フラットワイヤースプリング
防振ばね
精密パンチ / 破片バネ
CNCねじ加工部品
CNCの製粉および訓練
スプリングアセンブリOEM
スプリングカタログ
スプリングスFAQ
あなたは春の百科事典を知っています!
ダブルトーションスプリングの製造工程:材料選定からトルク試験まで|CNCスプリング専門工場の技術共有
Chain Young 工業、0.1~0.8mm汎用スプリングマシンの生産能力を増強
橋梁耐震安全のエキスパート|橋梁落橋防止スプリングシステムメーカー
ばねの表面処理にはさまざまな方法があり
Chain Young 工業、0.1~0.8mm汎用スプリングマシンの生産能力を増強
Springs Knowledge Discussion
彈簧寿命の提案デザインコンセプト
春に一般的に使用されている国際的なコントロール
高精度マイクロスプリング製造のエキスパート - 90°研削公差の突破
どんな泉がありますか?
スプリングスニュース
春のyoutube
圧縮スプリング/圧縮スプリングYouTube
トーションスプリング/トーションスプリングYouTube
エクステンションスプリング/テンションスプリングYouTube
圧縮スプリング1-スプリングメーカー
お問い合わせ
カスタマイズされたスプリング
繁體中文
English
日本語
×
検索製品
提出する
ホームページ
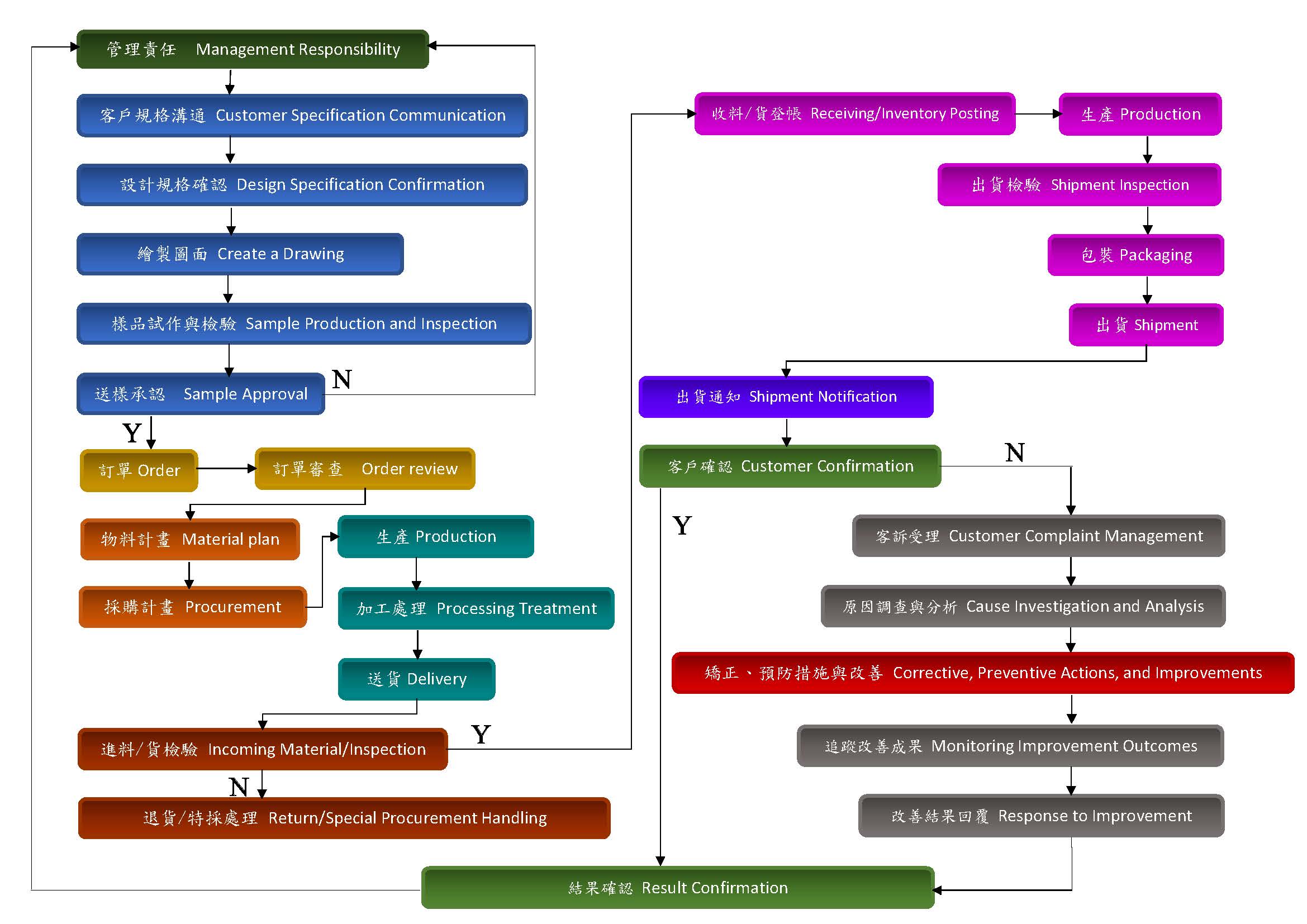
スプリング生産プロセス
スプリング生産プロセス